728x90
반응형
1. Thread간 통신방법
- Handler를 이용
- 두 개 이상의 스레드를 사용할 때의 동기화 이슈를 차단하기 위해
- Looper와 Handler를 사용
- 두 개 이상의 스레드를 사용할 때의 동기화 이슈를 차단하기 위해
2.Handler설명
- Handler는 Looper로 부터 받은 Message를 실행, 처리하거나
- 다른 스레드로 부터 메시지를 받아서 Message Queue에 넣는 역할을 하는 스레드간의 통신 장치
- 일반적으로 UI갱신을 위해 사용
- 뷰나 뷰그룹에서 제공하는 메소드는 단일 스레드 모델(Thread-Unsafe)
- 핸들러는 두 종류의 객체를 메시지 큐(Message Queue)를 통해 특정 스레드로 전달
- 문자와 필드로 구성된 메시지 객체 & Runnable 객체

3.Looper에 대해 설명
- Looper는 무한히 루프를 돌며 자신히 속한 스레드의 Message Queue에서 Message나 Runnable객체를 차례로 꺼내 Handler가 처리하도록 전달
- 메인 스레드에는 Looper가 기본적으로 생성되어 있지만, 새로 생성한 스레드는 Looper를 가지고 있지 않기 때문에 메시지를 받을 수 없다.
- 사용할 수 있는 메시지 큐가 없기 때문
- 서브 스레드에서 메시지를 전달받기 위해서는 Looper를 생성해주어야함
- 그러나 , Looper 자동 보유 클래스 -> HandlerThread
4.백그라운드에서 UI 업데이트 하는 방법
- Handler.post, Looper Handler, mainThread 안에 Handler 만들어 놓고,
- 다른 쓰레드에서 메시지 넣어주기, runOnUIThread, AsynkTask
5. Context에 대한 설명
- 현재 사용되고 있는 어플리케이션(또는 액티비티)에 대한 포괄적인 정보를 지니고 있는 객체
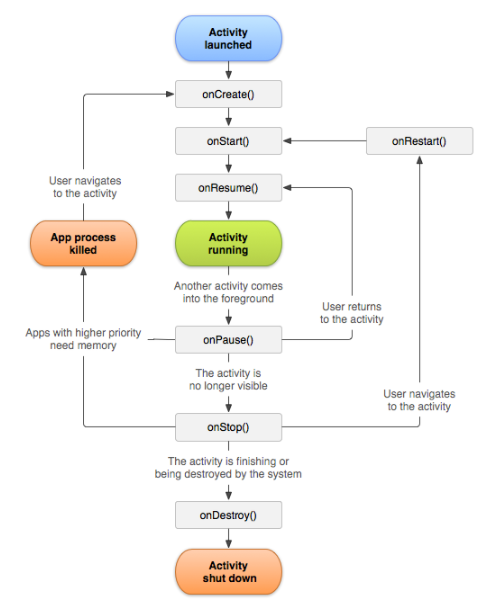
6.Activity의 생명주기

- 앱을 사용하는 도중에 카카오톡 메세지가 온다면 사용하는 앱의 TopActivity 생명주기
- onPause상태
- 데이터 불러오는 작업은어디서 해야하나?
- Activity가 중지 상태에서 다시 화면에 표시되기 직전에 호출
- onRestart -> onStart -> onResume -> ActivityRunning...
- Activity가 중지 상태에서 다시 화면에 표시되기 직전에 호출
- 다른 액티비티가 상단에 올라온 경우 상태
- Activity가 중지 상태에서 다시 화면에 표시되기 직전에 호출
- onRestart -> onStart -> onResume -> ActivityRunning...
- Activity가 중지 상태에서 다시 화면에 표시되기 직전에 호출
- onRestart는 언제 호출이 되나?
- activity가 중지 상태에서 다시 화면에 표시되기 직전에 호출
- onRestart -> onStart -> onResume -> ActivityRunning...
- activity가 중지 상태에서 다시 화면에 표시되기 직전에 호출
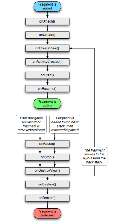
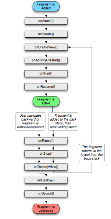
7.Fragment의 생명주기

- 최초 생성 LifeCycle
- onAttatch(): Fragment가 Activity에 붙을 때 호출
- onCreate(): Activity에서의 onCreate()와 비슷, UI관련 작업 X
- onCreateView (): Layout을 inflater하여 View작업
- onActivityCreated(): Activity에서 Fragment를 모두 생성하고 난 다음 호출,
- 액티비티의 onCreate()에서 setContentView()한 다음이라고 생각하면됨
- 여기서 부터는 UI 변경 작업이 가능
- 액티비티의 onCreate()에서 setContentView()한 다음이라고 생각하면됨
- onStart(): Fragment가 화면에 표시될 때 호출
- 사용자의 Action과 상호 작용 할 수 없음
- onResume(): Fragment가 화면에 완전히 그렸으면, 사용자의 Action과 상호 작용이 가능
- 다른 Fragment가 add
- onPause(): Fragment가 사용자의 Action과 상호작용을 중지
- onStop(): Fragment가 화면세서 더 이상 보여지지 않게 되며, Fragment기능이 중지 되었을때 호출
- onDestoryView(): View리소스를 해제 할 수 있도록 호출,
- backstack을 사용했다면 Fragment로 다시 돌아갈때, onCreateView()가 호출
- Replace or backward로 removed되는 경우 4. onDestory(): Fragment상태를 완전히 종료 할 수 있도록 호출 5. onDetach(): Frament가 Activity와의 연결이 완전히 끊기기 직전에 호출됨
8.ANR 에 대한 설명
- Application Not Responding
- 원인: 메인스레드(UI스레드)가 일정 시간 어떤 Task에 잡혀 있으면 발생
- input 이벤트에 5초안에 반응하지 않을 때
- BroadcastReceiver가 10초내로 실행을 하지 않을 때
- UI가 없는 브로드캐스트 리시버, 서비스도 실행 주체가 메인스레드 이므로 긴 시간을 소모하는 작업인 경우 ANR발생
- 예방:
- 시간 소모가 많은 작업은 스레드를 통해 처리
- 사용자에게 프로그레스바 등을 이용해 작업의 진행과정을 알려기다리도록 함
- 원인: 메인스레드(UI스레드)가 일정 시간 어떤 Task에 잡혀 있으면 발생
9.Content Provider와 Content Resolver 창이

- Content Provider: 어플리케이션 내에서 사용할 수 있는 데이터를 '공유'하기 위한 컴포넌트
- ex) 연락처, 이미지 등(카카오톡)
- Content Resolver: 앱이 ContentProvider를 접근할 때에는, Content Resolver를 통해 접근하게 됨
- 기본적으로 CRUD함수들 제공 -> 다른 앱의 데이터베이스를 조작할 수 있음
- ex) ContentResolver.query()
10.XML 기반 레이아웃은 왜 중요?
- 동작을 제어하는 코드로 부터 따로 표시하기 좋음
- UI의 구조를 시각화 하기 더 쉬움
- 자바로 레이아웃을 작성했다면, 레이아웃을 변경할 때마다 소스를 재 컴파일 해야함
11.Manifest 설명
- 애플리케이션에 대한 필수적인 정보를 안드로이드 플랫폼에 알려줌
- 모든 안드로이드 앱은 반드시 AndroidManifest.xml 파일을 자신의 루트 디렉토리에 가지고 있어야함
12. Vector, 비트맵 이미지 차이점
- Vector: 리사이징이 되어도 전혀 깨지지 않음
- 모든 해상도에서 자유자재로 활용할 수 있기 때문에 특정 해상도에 제한되어 있지 않다는 것이 핵심
- ex) SVG
- 비트맵: 픽셀로 구성되어 있음, 자유자재로 바꿀 수가 없고, 움직일 수도 없음
- ex)PNG, JPEG
728x90
반응형
'안드로이드(Android)' 카테고리의 다른 글
| 2021.10.24_1.2비전공자가-앱개발에-더-유리한-점 (0) | 2021.10.24 |
|---|---|
| 2021.10.24_1.1앱개발하면진짜좋은이유,앱시작하는방법 (0) | 2021.10.24 |
| 2021.09.15_안드로이드2 (0) | 2021.09.16 |
| 2021년09월14일_안드로이드1 (0) | 2021.09.16 |
| 안드로이드 이론 빡공 28 (0) | 2020.07.23 |
댓글